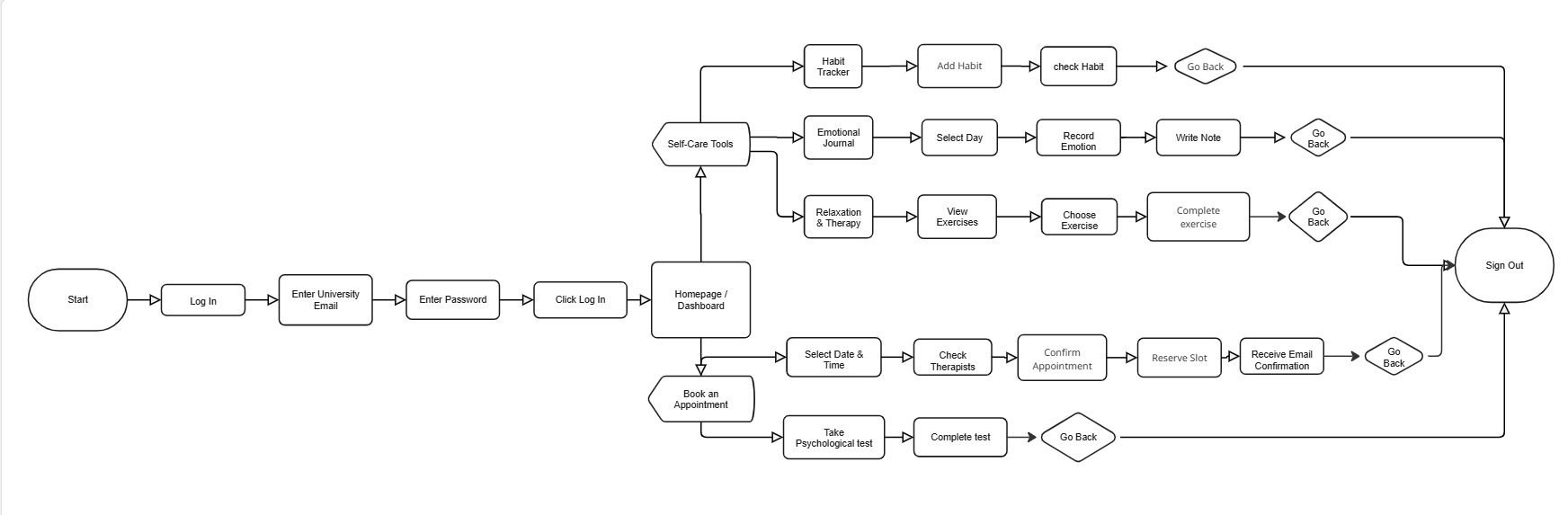
COVID-19 drastically increased anxiety, depression, and emotional distress among university students. Although PUCE provided free psychological services, students were unaware of the program or faced confusion and bureaucracy when trying to access it. The system lacked communication, integration, and user-centric tools.